为了在紧凑的报税期限内顺利完成审计并提交利得税报表,中小企业需要提前做好公司审计准备。本指南将详细介绍审计准备清单,分享减轻审计压力的技巧!
4大理由,为何中小企需要审计
1.合规性
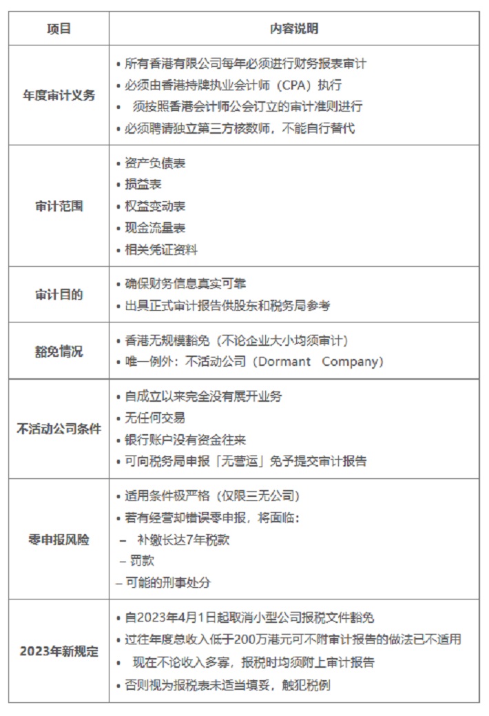
在香港,《公司条例》明确规定所有在香港注册成立的公司(无论规模大小)每年都必须进行账目审计并提交审计报告。只要公司有经营活动,就需要由独立持牌核数师(执业会计师)对公司年度财务报表进行审核,是公司合法经营的重要基础。
2.税务申报需求
根据《税务条例》,香港公司每年向税务局递交利得税报税表时,必须同时提交经审核的财务报表和税务计算书。审计师会对公司的财务报告进行独立检查,以确定财务资料是否真实公正地反映公司状况,然后出具审计报告并附上利得税计算表,与报税表一同提交税务局。
3.提升信誉与财务管理
经第三方审核的财务报表可提高数据的公信力,让银行、投资者及其他利益相关者更信任公司的财务状况。完整的审计报告也是企业融资或日后上市的重要文件,许多投资人和金融机构都会要求查看经审计的账目来评估企业表现。
此外,定期审计可以让企业管理层全面了解公司的财务状况,透过审计师的专业建议识别潜在财务风险或内部控制薄弱环节,及早进行改善。
4.罚则风险
如果企业未按照规定进行审计或提交不合规的审计报告,可能导致税务局抽查甚至罚款等后果。在2023年度,因审计报告问题而引发的税务调查案例增多,平均每宗被罚款高达数万港元。
香港审计要求

审计流程
1.准备账目与资料:
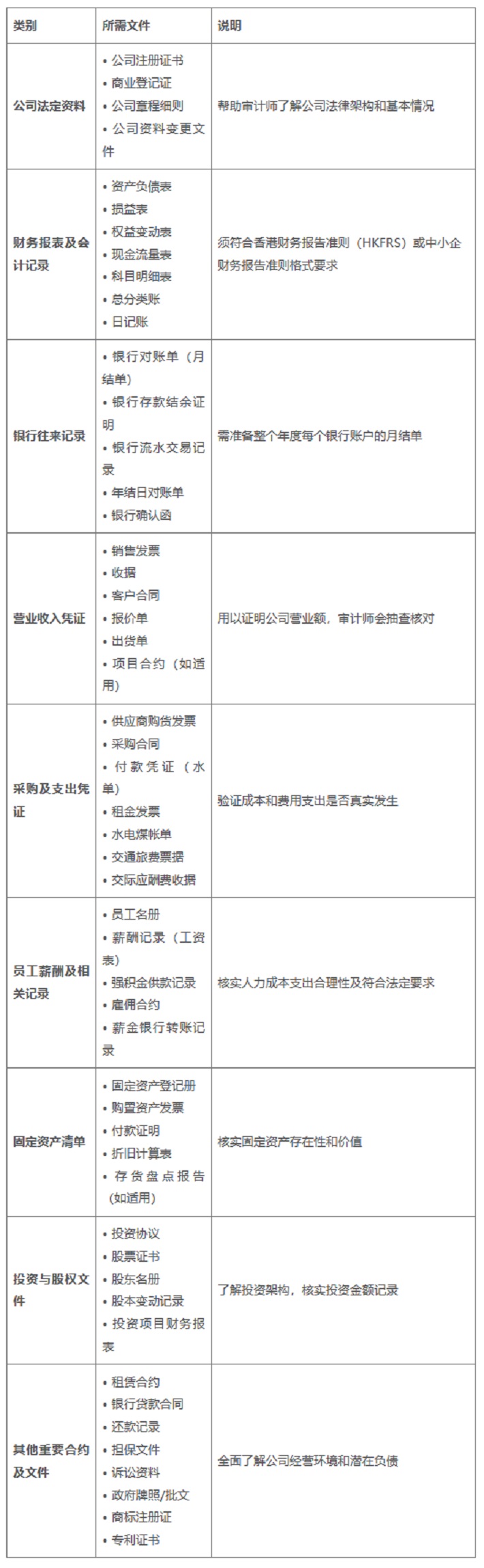
公司先整理好该财政年度的财务报表、账簿记录以及相关交易凭证等,作为审计的基础。财务报表包括损益表、资产负债表、现金流量表等,这些审计所需文件需事先备齐。
2.委任独立核数师:
公司依法委聘一名独立的核数师(执业会计师)来执行审计工作。
3.审核与测试:
核数师正式进场审核公司的财务账目,检查财务报表及各类凭证的准确性与完整性。测试公司内部控制、抽查交易单据、盘点库存、函证银行和往来账户余额等,以评估财务报表中是否存在错误或舞弊的情况。
4.出具审计意见:
审计工作完成后,核数师根据审计结果编制审计文件,包括审计报告(载有核数师对财务报表的意见)和财务报表附注等。
5.管理层签署确认:
在核数师出具审计报告草稿后,公司董事局或管理层需要审阅经审计的财务报表,确认内容无误,通常董事须在财务报表上签署以示承认责任。
6.提交报税表与审计报告:
最后,公司将由核数师签署的审计报告、经审计财务报表以及利得税计算书等文件一并提交给香港税务局,连同利得税报税表按时呈交。税务局收到文件后,会根据审计报告和申报的税计算来评定应缴税额。
公司审计准备清单

减轻审计压力的技巧
定期对账,保持账目整洁
不要等到年度终了才清理财务账目,应该在平时就养成定期对账的习惯。对账在企业会计中极其重要,它能及早发现并防止财务报表中的错误。建议每月核对银行对帐单与公司现金账,检查应收应付帐款是否帐实相符,一旦发现可疑的帐项,立即调查并更正。
提前搜集审计所需文件
核数师在审计开始时通常会提供一份所需资料清单,公司应尽早着手搜集所有证明文件和数据。把财务报表附注资料、凭证、合同等提前整理好,在审计一开始就交给核数师审阅。这不但能大幅缩短审计所需时间,还能让核数师有充裕时间提出额外问题并获得解答。
定期编制试算平衡表
建议企业定期(例如每月或每季度)编制试算平衡表(Trial Balance),以确保账簿记录平衡无误。试算平衡表列示公司所有科目的余额,是检验会计账目正确性的工具。若平时能保持试算平衡表平衡,到年终时财务报表与账簿资料往往已基本吻合。
制定审计时间表并严守计划
公司应与核数师商定各阶段的时间节点,例如何时结束记账、何时提供资料、何时进行现场审计等,并将这些节点写入时间表。明确的进度安排有助于双方合理分配资源,预留充裕的时间处理复杂事项。











