香港一直被视为亚洲及国际领先的资产及财富管理中心。截至2020年年底,其资产总规模达4.5万亿美元。香港之所以取得今时今日的成就,部分原因在于其得天独厚的地理位置。香港是港口城市,也是通往中国内地的门户,一直是外商直接投资流入中国内地的最大来源地,以及中国内地对外直接投资的最大目的地。
详情
2022年9月7日,金发局发表了题为《巩固香港作为亚洲优秀私人财富管理枢纽的地位》的研究报告。该研究报告指出,预期截至2023年,以管理资产规模计算,香港将超越瑞士成为全球最大的跨境财富管理中心,而2020年至2025年的复合年增长率预计将达9%。
金发局主席李律仁表示,香港一直是亚洲及国际领先的资产及财富管理中心,行业的昌盛发展及成就,往往归功于香港的地理位置、稳健的金融体系以及繁荣及多元化的市场生态系统。香港有利营商的环境,及低税率的简单税制,是成就香港作为国际金融中心的重要因素之一。尽管如此,为保持香港的竞争力以应对不断变化的国际税务环境,香港应继续评估及提升其税务制度对资产及财富管理行业带来的竞争优势。
香港特区政府明白财富管理行业的重要,并重视其未来的发展走向,于过去几年已推出多项针对资产及财富管理行业及其市场参与者相关的举措。税务条例增加的数量,足以显示特区政府对加强资产及财富管理行业发展的承诺,当中推行的税务条例包括:
2016年6月10日:颁布《2016年证券及期货(修订)条例》,提及在香港推行开放式基金型公司制度的法律、监管及税务框架
2018年3月29日:颁布《2018年税务(修订)(第2号)条例》,适用于离岸基金的利得税豁免延伸至以私人形式发售的在岸开放式基金型公司
2018年6月22日:颁布《2018年税务条例(修订附表16)公告》,延伸适用于参与创科创投基金公司计划的离岸基金的利得税豁免
2020年8月31日:颁布《有限合伙基金条例》,为将于香港设立及营运的有限合伙基金实施新的注册制度
2021年11月1日:颁布《2021年证券及期货(修订)条例》及《2021年有限合伙基金及商业登记法例(修订)条例》,提出让香港以外地方设立的投资基金迁移至香港及于香港成为开放式基金型公司或有限合伙基金
尽管如此,金发局认为香港相关税制还有更多进步空间。此外,地缘政治局势、主要资本市场、经济及国际税务环境等不明朗因素使企业及行业参与者在作决策时更加审慎,这将继续影响香港及其作为资产及财富管理中心的地位。金发局建议香港特区政府、监管机构及业界通力合作,以确保香港保持作为资产及财富管理中心的国际竞争力。就此,金发局提出了促进行业进一步发展的税务建议。
2022年5月,金发局发表了一份研究报告 ——《香港资产及财富管理 – 促进行业进一步发展的税务建议》,报告主要探讨推动香港资产及财富管理进一步发展的三个主要领域:
1.资产类别种类多样性
2.市场环境对各类资产拥有人的公平性
3.基金利得税缴付豁免以及完善开放式基金型公司制度
在资产类别多样性方面,金发局建议从提升税务优惠关注度以及审视债务资本市场税制两方面入手:
1. 提高对现行税务优惠的关注并促进国际债务资本流动
- 广泛宣传香港对合资格债务票据的税务优惠
- 探索如何吸引合适的发行人及鼓励各种投资者来港,增加市场多元化(在投资者的地理位置(即跨境上市)及发行人类型方面)
2. 审视债务资本市场的税制
- 固定收益产品:修订法例,澄清债务投资的利息收入,以构成合资格交易;为非金融机构发行人厘定税务原则,增加香港债卷的发行数量
- 私人信贷、不良债券及不良贷款:将税务豁免措施扩展至投资不良债权、不良贷款以及信贷策略的私募基金
- 基础设施基金:对“基础设施”的定义扩展至包括额外资产类别,如:数据基础设施;其他司法管辖区广泛认可的资产类别,如:非住宅物业;以及基础设施项目如:办公室。
在市场环境对各类资产拥有人的公平性方面,金发局建议应该为各类资产拥有人,包括:退休基金、捐赠基金、家族办公室投资工具、保险公司、雇员投资工具以及共同投资工具提供公平公正的税制基础,以下列举了针对各类资产拥有人的政策建议:

(图片来源:香港金融发展局商务号)
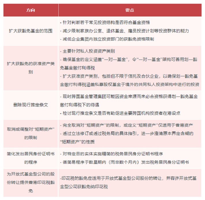
对于现时划一豁免基金缴付利得税及开放式基金型公司制度的不足,金发局建议可以于以下6大方向进行改善:

(图片来源:香港金融发展局商务号)
金发局知悉政府担心实施上述建议可能导致税务收入减少,尤其是扩展划一豁免基金缴付利得税至更广泛投资者群体及资产类别。然而,资产及财富管理行业涉及多元而广泛的市场参与者,他们在安排业务(包括税务)方面有不同的选择,包括除了香港以外的选择,而现行制度并不足以吸引他们在香港经营业务和使用资源。因此,相信上述建议不会因为豁免市场参与者在香港的应课税利润,而引致潜在的重大税务收入损失。
国际税务新规匆匆推行,市场的瞬息万变以及各地区的激烈竞争,使香港在税务层面的发展速度及范围备受关注。金发局认为香港有需要作出进一步改变,以确保香港能继续维持并扩大未来资产及财富管理行业发展的领先优势。
香港作为一个具有活力的自由经济体,其税制发展需要配合自身经济和社会的发展需要,同时符合国际标准。过往,香港的税制特点和优势使其成为一个发达经济体系,在促进经济繁荣上起了不容忽视的作用。向前看,香港如何在一个全球化不断加深的时代,依靠自身的优势以及与中国内地的互联互通,继续保持其竞争力,是一个充满挑战及希望的讨论。
卓盈拥有香港秘书地址并持有正规秘书牌照,对公司进行尽职审查并遵守注册署的要求备存档案,为广大客户的香港公司合法运营保驾护航!
卓盈为广大客户提供专业的香港公司注册服务,无需亲赴当地,即可享受一站式注册服务。如有需要,欢迎随时联系我司专业顾问进行咨询。











