为强化香港作为国际商业及金融中心的地位,香港政府于2025年推出了全新的公司迁册制度。该制度透过《2025年公司(修订)(第2号)条例》引入,并自2025年5月23日起生效。
新法例在《公司条例》内新增第17A部,建立了让非香港公司迁移注册地来港的法律机制。简而言之,这项制度为海外企业提供一条简便、快捷且具成本效益的途径,将公司注册地从原司法管辖区转移至香港,同时保留公司的法律身份与业务连续性。
政府推行迁册机制的背景在于全球政经局势不明朗之际,凸显香港的制度优势,例如健全的法治、稳健的金融与公司管治、简单低税制以及专业服务水平等。
以往,外地公司若欲“搬迁”至香港,通常须先清盘原公司再在港新设,或透过法院核准的重组程序,过程繁复且耗费昂贵。新迁册制度的出现,正是为了解决现有机制的不足,减省上述复杂昂贵的程序,让企业无需清盘即可迁移注册地,不中断业务地完成“落户”香港。
此项新制度的法律基础来自《公司(修订)条例》修订内容,包括更新相关附属法例,配合税务、监管条例的调整。例如,税务条例已增设单边抵免税款措施(下文详述),监管部门也同步修订《保险业条例》等法规,以配合经迁册公司的监管需求。
总括而言,公司迁册制度的推出,是香港近年营商政策的一大亮点,不仅满足「在外地成立但主要业务在港」的公司的需求,也展现出政府吸引企业来港发展的决心。
什么是公司迁册来港
公司迁册(re-domiciliation)通俗来说相当于为公司更改“国籍”:将企业的注册地由海外转移至香港,但在法律上并不被视为成立新公司。换言之,迁册完成后,公司原有的法律实体身份得以延续,其品牌、商誉、信用历史以及合约关系均不受影响。
所有公司财产、权利义务、现有合同和法律程序在迁册过程中保持原状,不因注册地改变而中断。迁册公司一旦取得香港公司注册处签发的「经迁册公司」证书,便自发证日起被视为在香港成立的公司。因此,迁册来港可让海外公司在无需设立新法人实体的情况下直接成为香港公司,享有与本地公司同等的法律地位与经营权利。
值得注意的是,经迁册公司成为香港公司后,须全面遵守香港《公司条例》规定,包括公司名称须符合香港命名要求、设立注册办事处及委任公司秘书等义务。
此外,公司迁册不同于一般的「香港公司注册」流程——它保留原公司,而非注册一间全新的公司,这使企业能保存其历史财务记录和运营实绩,对有意在香港上市或寻求融资的企业尤为有利。例如,过往有公司将注册地从开曼群岛迁至香港,即视为技术性的注册地变更,企业的资产负债和营运状况保持连续,在投资者和商业伙伴眼中稳定可靠。
适用公司类型与申请资格
并非所有海外公司都可迁册来港,新制度对适用公司类型和资格条件有明确规定。按照政府公布的资料,可申请迁册来港的公司类型主要包括:
私人股份有限公司– 即有股本且股份不向公众发行的公司(相当于私人有限公司)。
公众股份有限公司– 即股份可向公众发行的有限责任公司,包含上市公司。
有股本的私人无限公司– 未设股本上限、股东对债务承担无限责任但属私人性质的公司。
有股本的公众无限公司– 无限责任且可公开发行股份的公司(较为少见)。
与上述类型相若的海外公司– 指在原注册地的法律形态等同于上述四类的企业。一般而言,以上已覆盖绝大多数以股本构成的营利性公司类型。
值得一提的是,目前不包括没有股本的担保有限公司(如非牟利机构)等类型。另外,香港要求迁册公司在法律形态上与本地公司有可比性,故须确认海外公司的公司类型与香港公司类别相符,才能顺利迁册。
除了公司形式,企业还需满足以下申请资格与合规要求:
1.营运历史要求:
公司须已成立并运作至少一个财政年度,并在申请迁册日前完成了首个财政年度的结算报表。这确保迁册对象为有实质营运记录的现有企业,而非刚成立不久的新公司。
2.偿付能力(财务稳健):
申请公司必须财务健康、具备清偿债务的能力,没有正进行清盘、解散或接管程序。董事会需经审慎调查后出具声明,确认公司在申请日起未来12个月内能偿还到期债务。简言之,只有资金状况良好、无破产风险的公司方可申请迁册。
3.诚信及合法性:
迁册申请必须出于善意,不得涉及欺诈债权人或任何非法目的。公司及其管理层需无重大失信记录,并确保迁册不会用于逃避法律责任。同时,申请不得违反香港的公共利益和国家安全原则。
4.股东及债权人保障:
公司须取得充分的股东同意以及保障债权人利益。一般要求获得至少75%的有表决权股东批准(股东大会决议或书面决议形式)。若原注册地法律或公司章程对迁册有更高门槛,则需遵循其规定。同时,公司应尽早通知所有债权人有关拟议的迁册计划。这样债权人如有异议可提出,确保迁册不损害其权益。
5.原注册地法律符合性:
迁册必须符合公司原注册地法律对公司迁出的要求。某些司法管辖区允许公司迁出(法律上称为继续注册或迁移登记),也有地区不允许公司移出境外。如果原属地不允许迁册,则该公司无法使用香港的迁册机制。因此,申请时需要提交由原注册地的法律专业人士出具的法律意见书,确认公司已符合法定的对外迁册许可条件。例如,该法律意见须证明公司在当地处于有效存续状态、公司类型与香港兼容、公司有偿债能力,并已履行原地法规定的所有外迁手续要求。
此外,受监管行业的企业还需注意额外要求。如果公司属于保险、银行、证券等受金融监管机构管辖的行业,则在申请迁册前必须取得相关监管批文。
例如,保险公司需事先咨询香港保险业监管局的意见,银行则需获得金融管理局同意。香港已同步修订监管法例,确保经迁册的保险公司、银行等在制度上符合监管要求。
迁册申请流程与所需文件
香港的公司迁册申请流程相对高效明晰。在满足上述资格条件后,公司需要按规定向公司注册处提交申请表格及相关文件。一般而言,如果文件齐备,审批流程通常只需约两周便可完成。以下是迁册来港的大致流程与文件清单:
1.董事会决议与前期准备:公司管理层首先应就迁册事宜进行尽职调查,包括评估迁册的可行性、对公司财务和法律的影响、以及原注册地的要求。取得足够资讯后,由董事会通过决议启动迁册计划,并着手准备所需资料。在这阶段,公司应与法律顾问紧密合作,确保各项文件符合法定要求。
2.股东批准与债权人通知:按照资格要求,召开股东大会或以书面决议形式取得不少于75%股东对迁册的同意。同时,向公司主要债权人发出通知,说明公司计划将注册地迁往香港及相关时程,听取债权人意见。如有必要,可就债权人提出的疑虑做出安排(例如提供担保)。这一步确保利害相关者知情并同意。
3.提交申请文件:向香港公司注册处递交迁册申请,主要文件包括:
NNC6表格(公司迁册表格):这是专为迁册设立的新表格,用于申请公司将注册地迁移至香港。表格内容需详细列明公司的现有资料,如公司名称、注册编号、成立地、股本结构、股东和董事名单,以及拟在香港采用的公司章程细节等。
拟议的公司章程细则:公司迁册来港后须遵守香港公司法,因此需要制定一份符合香港《公司条例》规定的新公司章程(或细则)。
法律意见书:由公司原注册地的合资格律师或专业法律意见人出具,在申请日前35天内签发。这份意见书需证明:
①公司在原注册地合法存续且注册状态良好;
②公司类型与香港接轨(如均属有限责任公司等);
③公司财务状况良好,有偿债能力;
④公司已符合原注册地允许迁册的所有法律要求(如已获监管部门同意、没有法律障碍)。
董事证明书(董事陈述书):由公司一名董事签署的声明文件。内容包括:
公司符合所有迁册资格条件、董事已对公司资产负债及债务进行全面调查并确认具偿付能力,以及本次申请属诚信提出并无任何欺诈意图等。
财务报表:公司最近期的财务资料,一般要求提供申请日前12个月内的财务报表。如果原注册地法律、证券交易所或监管机构要求公司财报经审计,则须提交经审计财务报表;若无此要求,亦可接受未经审计的管理账目。这让公司注册处了解公司的财务状况,并佐证其偿债能力宣示。
商业登记申请文件:香港实行一站式商业登记服务,迁册申请可同时办理商业登记。因此需提交IRBR5表格(商业登记通知书),以便在公司迁册注册生效的同时,取得香港的商业登记证。若该企业此前已根据《商业登记条例》在港登记,可在迁册后沿用原有的商业登记号码。
审批与发证:公司注册处在收到完整的申请表格及文件后,会对迁册申请进行审查,包括核实文件真确性、确认所有条件符合等。如果资料齐全无误,通常可在两星期内批核。一经批准,注册处将签发《公司迁册证明书》(Certificate of Re-domiciliation)。证明书上载明公司名称、原成立地、迁册生效日期等资讯。自证明书签发当日,公司正式成为在香港注册成立的法人团体。同时,公司注册处会为其编配新的公司注册编号(如适用),并将其资料登入公司登记册。
后续程序:获发证明书后,公司须根据香港法律完成一系列迁册后手续(详见下节),包括在原注册地办理除册等。这些步骤须按法定期限完成,以巩固迁册成果。
整个申请过程中,建议公司同时咨询香港和原注册地的专业服务团队(律师、公司秘书、会计师等),确保两地法律要求均获遵循。香港公司注册处也提供了详细的《公司迁册指引》和常见问题解答,可作为申请人的参考。需要提醒的是,文件准备的充分与否将直接影响审批时长。实务上,多数延误源于文件不齐或需补充信息。因此,提前做好周全准备,有助于迁册申请顺利通过。
迁册后的义务与注意事项
当公司成功迁册来港,取得《公司迁册证明书》后,并不代表万事大吉。相反,公司需要履行一系列迁册后的持续义务,以确保过渡过程合法、有序地完成。同时,公司亦需遵守香港公司法对本地公司的各项要求。以下是企业在迁册完成后应注意的几项重点事项:
原注册地除册:公司必须在迁册生效后120天内,按照原注册地法律规定完成该公司的注册撤销(除名)手续,并向香港公司注册处提交原注册地的除册证明文件。若在规定期限内未能办妥除册,应及早向公司注册处申请延长120天期限(需附具理由),由处长酌情批准。倘若最终未能在合理期限内完成除册,香港公司注册处有权撤销该公司的迁册注册,使其身份恢复为迁册前的「注册非香港公司」,这将使整个迁册过程前功尽弃。因此,务必要严格遵守除册时限或申请延期。
股本及成员资料申报:在迁册生效当日,公司股东结构可能发生变化(例如原有股份登记转入香港系统)。公司须于迁册生效后15天内向公司注册处提交NSC21表格,申报公司在迁册日当天的成员(股东)详情。申报内容包括每名股东的姓名或名称、联络地址及持股数量比例等。如果公司为上市公司,只需披露持股5%以上的大股东名单。该申报将纳入公开登记,确保公司股权情况透明。
董事同意书:若公司在提交NNC6申请表时尚未一并提交所有在任董事的续任同意(通常新迁册公司可能需要各董事确认愿意继续担任香港公司董事),则须在迁册后15天内补交NNC3RD表格。该表格是「担任董事同意书(经迁册公司)」文件,旨在确认公司的董事会成员在公司迁册为香港公司后仍承诺履行董事职责并符合资格要求。这一程序确保公司管理层合法延续。
抵押与担保登记:如果公司在迁册前于原司法管辖区曾为债务设立抵押、质押等担保权益,迁册后这些现有押记(抵押权)需在香港重新登记。公司应于迁册生效后一个月内,针对迁册前已存在的抵押权提交NM10表格(经迁册公司财产的押记详情)或NM8表格(属债权证系列的押记详情),将有关押记记录在香港公司注册处。若该押记早先已根据《公司条例》第16部在港注册为非香港公司时办理过登记,则无需重复登记。否则,逾期未登记的抵押权将可能失效或影响优先次序。
维持香港注册办事处:经迁册公司必须在香港设有注册办事处地址,并在营业时间内保持有人可处理公务,以接收政府信件及法律文件送达。原先在海外的注册地址不再具法律效力,公司需在迁册申请时提供本地地址,并确保该地址有效运作。任何变更注册办事处地址日后也需依程序通知公司注册处备案。
法定文件公开披露:公司迁册相关文件将对公众开放查阅。包括迁册申请表、法律意见书、新公司章程、迁册证明书等,都会成为公司登记册上的公开记录。这确保透明度,使投资者或交易对手可查阅公司迁册过程及结果。经迁册公司此后提交的年报、报表等,亦如同一般香港公司般可供查询。
另外,经迁册公司在迁册完成后,从法律上视同香港的新成立公司,故需履行与香港本地公司相同的持续责任,例如:每年如期召开股东周年大会(若适用)并编制经审计财务报表、按时向公司注册处提交周年申报表(NAR1),以及遵守《公司条例》关于重要控制人登记、成员资料变更申报等规定。这意味着海外公司迁册来港后,需适应香港法规环境,包括税务申报、雇佣法例、商业登记续期等方面,确保在香港的营运完全合法合规。
哪类企业适合迁册来港
公司迁册制度的设计初衷之一,就是为了吸引多元化的企业来港发展。因此,无论外资、中资或初创企业,只要符合条件,都可以考虑利用这一新机制。以下列举几类特别适合透过迁册落户香港的企业类型:
在港有实质业务的跨国公司:一些跨国企业虽在海外注册,但在香港设有大型营运团队或主要市场。对这类公司而言,将注册地迁回香港有助于统一经营基地,避免境外壳公司的繁琐维护。同时,企业能更名正言顺地称为「香港公司」,在本地投标、招商合作中获得信任加分。这类公司遍及各行各业,例如某些将亚太总部设在港的制造、贸易企业等,迁册可降低管理复杂性并彰显其对香港市场的重视。
金融保险类企业(离岸回归):许多保险公司、再保险公司和金融机构过去基于历史原因在百慕达、开曼等地注册,但主要业务和客户在香港或亚洲。这类企业希望监管标准与业务所在地一致,迁册香港后即可直接受香港保监局、金管局监管,省却跨境监管协调成本。例如,AXA安盛保险就是首批计划迁册的保险企业,其香港及澳门行政总裁表示,迁册回港简化了报告及监管流程,为集团提供策略优势。相信未来还会有其他保险龙头(如宏利、友邦等拥有深厚香港业务基础者)陆续跟进,把注册地由离岸中心迁回香港。这将巩固香港作为区内保险及金融枢纽的地位。
投资控股和知识产权公司:一些集团的投资控股平台或知识产权持有公司注册在离岸司法管辖区(如BVI、开曼),主要目的是税务优化或保密。然而,随着各国推行经济实质法规和透明度标准,这类离岸架构的优势减弱,反而增加合规成本。将这类控股公司迁册到香港,可以在享受香港低税环境的同时,提升国际信誉度及合规水准。尤其对于持有核心投资、专利、商标等资产的控股实体,香港完善的法律保护和广泛的税务协定,可为其带来更稳定的经营环境。若这些资产涉及与内地的业务,香港作为离岸中心更有地缘优势。
寻求税务协定优惠的企业:跨国企业集团中,有些成员公司可能希望利用香港的税务协定网络(与40多个经济体签有协定)。透过迁册将相关公司(如亚洲区投资公司)移至香港,可使其符合香港税务居民资格,从而享受股息、利息、特许权费的预提税减免等协定优惠。同时,香港没有外汇管制,资金进出自由,对财富管理型企业也具吸引力。不过如前所述,这要求企业在港具备一定实质营运,以满足反滥用条款。因此适合已有一定区域管理职能、并计划长期扎根香港的企业迁册使用。
响应全球税改的企业集团:因应BEPS 2.0和全球最低税等国际税改,一些大型企业集团可能需要调整控股架构,使利润在高税区体现,避免被征补充税。香港即将实施最低补充税,税率15%,与欧盟和美国推动的一致。若集团的关键公司已难以从传统避税港获益,反而要承担双重税,那不妨考虑把重要子公司迁册到香港这类中等税率且营商友好的地区。在香港,企业可享受明确的税收制度和政府支持,同时通过迁册保留公司历史连续性,确保集团架构优化的平稳过渡。
初创企业和新兴行业公司:对于一些初创公司而言,早期可能在海外(如美国特拉华州或开曼群岛)注册以便融资。但随着企业成长,创办人希望利用香港的创科生态和资本市场,那迁册来港是一个理想方案。这让初创企业无需变更股东架构,直接成为香港公司,在申请香港政府创科资助、参与本地孵化计划以及接触亚洲投资者时更具优势。同时,香港完善的知识产权保护和国际连接,可为科技型初创提供更好的发展土壤。最近香港推出的多项青年创业优惠政策和融资便利,也能藉由将公司迁至香港而充分受惠。总之,对于立志深耕亚洲市场的初创或新兴行业企业,迁册来港能让他们迅速融入香港商业圈,提升品牌可信度和融资便利性。
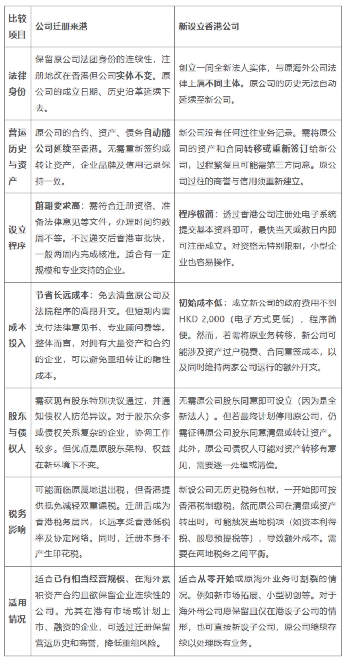
迁册来港与新设公司的比较
企业若考虑在香港设立据点,除了迁册外,直接新注册一间香港公司也是可行方案。究竟应选择哪种方式,需要权衡多方面因素。以下将公司迁册来港与新设立香港公司作一比较,以帮助企业了解两者优劣:

在决策时,企业应考虑自身情况:如果现有海外公司的价值在于其业务连续性、牌照资质、品牌信誉等,迁册能保留这些无形资产;反之如果原公司只是空壳或历史包袱较重,或原公司无法符合迁册资格,那直接在港新设公司可能更务实。











