每年报税季节,中小企业雇主都需要处理香港的雇主报税表。IR56B 和 BIR56A 作为雇主申报雇员收入的核心文件,关系到员工薪俸税的核算,重要性不言而喻。
近年来税务局推行电子申报,更新了相关规定和工具。本文将为你全面解析 2025 年的 IR56B 及BIR56A 电子申报要点,包括最新规定、关键截止日期、常见错误及避免方法,以及逾期或报错的罚则与补救方法,助你轻松应对报税季。
什么是IR56B和BIR56A
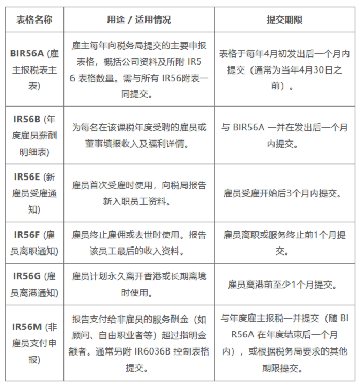
雇主报税表(Employer’s Return)是香港雇主每年向税务局提交、有关雇员薪酬及退休金的法定申报文件。
主要包括两部分:BIR56A和 IR56B(即俗称的「雇主填报的薪酬及退休金报税表」)。
透过这些表格,税务局收集上一课税年度(通常为每年4月1日至次年3月31日)所有受雇人士的收入资料,用于评估每位雇员的薪俸税。
BIR56A:
雇主报税表主表,也可视为所有 IR56B 附表的「封面信」。
BIR56A 列明公司资料(如公司名称、地址、雇主档案号码等)及本年度提交的 IR56B 表格数量。雇主需在 BIR56A 上作出声明并签署,汇总申报本年度所属雇员的收入。
若公司没有任何需申报的雇员,亦须在 BIR56A 上勾选「没有雇员」(No)栏并签署,以进行零申报。
IR56B:
雇员收入明细表。每位在有关年度受聘于公司的雇员或董事,都需要各自一份 IR56B 表格。
IR56B 详细列出该雇员的个人资料(姓名、身份证/护照号码、职位等)以及全年收到的薪金、花红、佣金、津贴、供款和应课税福利等。
透过 IR56B,税务局可以准确掌握每名员工的收入情况,用以评税。
值得注意的是,香港的课税年度(又称评税年度)以每年4月1日至翌年3月31日为一周期计算。因此,每年的雇主报税表(BIR56A 连同 IR56B)涵盖的是上一年度(截至该年3月31日)员工的收入。

2025年最新电子申报规定与截止日期
税务局通常在每年4月1日(该年度第一个工作日)向所有雇主发出新的 BIR56A 表格。
2025年的 IR56B/BIR56A申报截止日期按规定为发出后一个月内,也就是 2025年4月30日 左右(IR56B deadline 2025)。雇主务必要在限期前填妥并提交 BIR56A 及所有 IR56B 表格。
如因特殊原因未能如期提交,必须在限期前以书面形式向税务局申请延期,说明需要延长的时间和理由。未经批准而逾期提交,可能面临罚款甚至检控风险。
电子申报新规定:
为方便及鼓励电子化,税务局近年对雇主报税电子提交方式作出更新。重点包括:
终止可携存储媒介提交:自2024年4月1日起,税务局不再接受透过CD/DVD/USB等实体媒介递交 IR56B 电子记录。
新版网上工具取代旧软件:税务局开发了「IR56表格准备工具」(IR56表格准备工具)作为全新的线上填表程式,取代旧有的 IRD IR56B 桌面软件。从2023年起,旧版 IR56B 软件产生的档案已不被接受。
授权电子签署与提交:电子报税服务提供「网上模式」及「混合模式」两种提交途径。
网上模式下,获授权签署人使用其税务易(eTAX)或「智方便」(iAM Smart)账户登入,直接线上填报并电子签署提交 BIR56A/IR56B。
混合模式下,雇主可先由指定人员上传 IR56 资料档案(无需登入),系统会产生一页带有交易编号和 QR 码的控制清单(Control List)。雇主再将该控制清单列印并由授权签署人签署,连同纸质 BIR56A 一并寄交税务局,以完成申报。
常见错误与避免方法
在填报 IR56B/BIR56A 时,雇主经常会不小心出现一些错误。以下列出几项常见错误以及对应的避免方法,供你参考:
雇员个人资料错误:
例如拼写错误的姓名、填错身份证号码/护照号码,或职位资料不符等。这类错误可能导致日后税局与员工对账不符。
利用电子工具时,可善用其内置的格式检查功能来减少输入错误。
遗漏应报收入项目:
有些雇主可能只填报了基本薪金,却遗漏了花红、佣金、津贴或非现金福利(如住房津贴、公司车辆等)。遗漏任何应课税收入都属于不完整申报。
确保将薪金、花红、双粮、佣金、津贴(交通、膳食等)、奖金、股份奖励、免息贷款利益、住房福利等全部纳入 IR56B。可以参考公司财务报表或每月薪酬记录来核实。
表格未填满或资料不全:
例如漏填必填栏位(如没有填写雇员的身份证号或收入总额),或者附表数量不符。在纸本填报时,常见有人漏签名盖章。
电子填报工具通常会标示未完成的项目,请确保无任何红色警告提示再提交。纸本表格务必由负责人签署并盖公司印章(如适用)。
错过申报期限:
最迟提交日期没赶上,导致逾期报税。这可能由于雇主不清楚期限、内部流程延误或临时忙碌疏忽造成。逾期会带来罚款风险。
善用电子日历、邮件提醒或报税工具的通知功能,确保在期限前数日内完成提交。若临近截止仍无法完成,务必提前向税局申请延期。
重复或错误提交:
有时雇主可能误报某员工两次,或者在已提交 IR56F/IR56G 的情况下又提交 IR56B,导致重复。另外,使用错误年度的表格模板也是疏失之一。
确认每位员工每年只提交一份 IR56B(若该员工该年曾经离职并已报 IR56F/IR56G,则不需再报 IR56B)。
迟交与报错的惩罚与补救方法
香港《税务条例》对未按规定提交或提交失实报税表的情况设有处罚条款。一般而言,逾期提交或未提交雇主报税表,可处最高 HK$10,000 的罚款(根据条例第80(1)条)。
如果故意提供错误资料导致少缴税,税局可进一步追讨相当于少缴税款最多三倍的附加罚款。在极端恶意逃避情况下,违规者还可能面临检控及刑事处分。因此,雇主务必严肃对待申报义务,确保按时准确地提交表格。
补救方法:如果不慎逾期或提交后发现错误,应立即采取措施将损失降到最低:
尽快补交
主动联系税局
更正错误
寻求专业协助











